| |
|
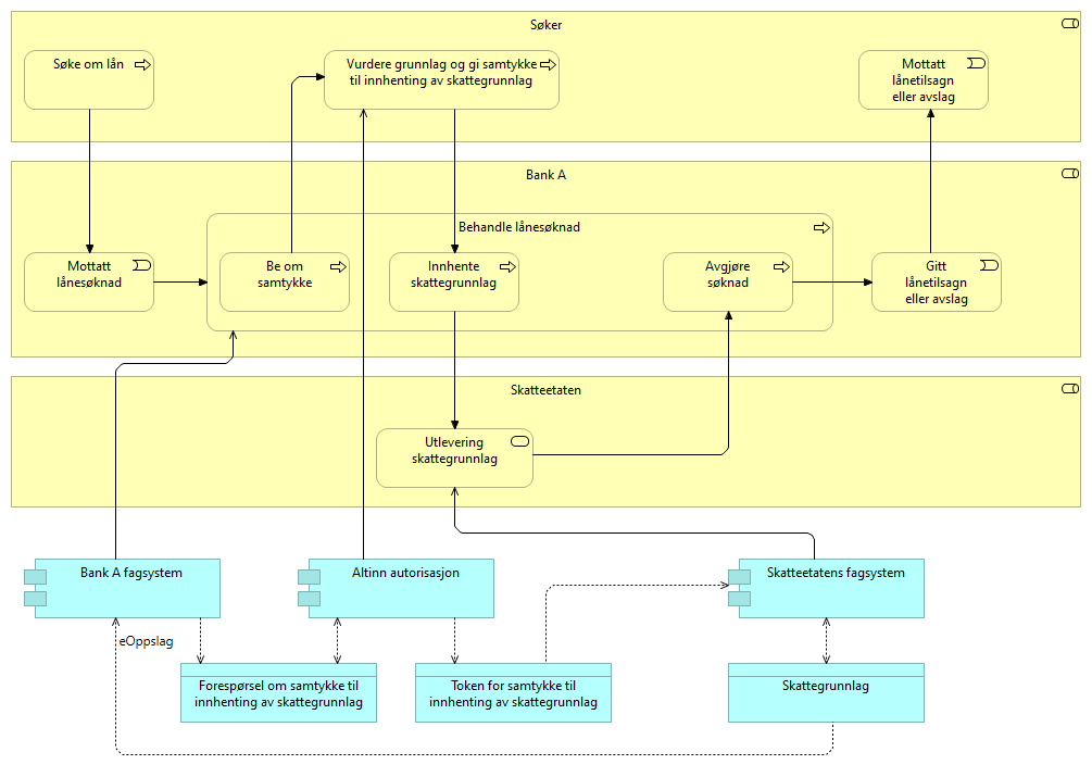
Bank A |
Behandle lånesøknad |
| |
|
Bank A |
Mottatt lånesøknad |
| |
|
Bank A |
Gitt lånetilsagn eller avslag |
| |
|
Mottatt lånesøknad |
Behandle lånesøknad |
| |
|
Behandle lånesøknad |
Be om samtykke |
| |
|
Behandle lånesøknad |
Innhente skattegrunnlag |
| |
|
Behandle lånesøknad |
Avgjøre søknad |
| |
|
Be om samtykke |
Vurdere grunnlag og gi samtykke til innhenting av skattegrunnlag |
| |
|
Innhente skattegrunnlag |
Utlevering skattegrunnlag |
| |
|
Avgjøre søknad |
Gitt lånetilsagn eller avslag |
| |
|
Gitt lånetilsagn eller avslag |
Mottatt lånetilsagn eller avslag |
| |
|
Søker |
Søke om lån |
| |
|
Søker |
Vurdere grunnlag og gi samtykke til innhenting av skattegrunnlag |
| |
|
Søker |
Mottatt lånetilsagn eller avslag |
| |
|
Søke om lån |
Mottatt lånesøknad |
| |
|
Vurdere grunnlag og gi samtykke til innhenting av skattegrunnlag |
Innhente skattegrunnlag |
| |
|
Skatteetaten |
Utlevering skattegrunnlag |
| |
|
Utlevering skattegrunnlag |
Avgjøre søknad |
| |
|
Bank A fagsystem |
Forespørsel om samtykke til innhenting av skattegrunnlag |
| |
|
Bank A fagsystem |
Behandle lånesøknad |
| eOppslag |
|
Bank A fagsystem |
Skattegrunnlag |
| |
|
Altinn autorisasjon |
Forespørsel om samtykke til innhenting av skattegrunnlag |
| |
|
Altinn autorisasjon |
Vurdere grunnlag og gi samtykke til innhenting av skattegrunnlag |
| |
|
Altinn autorisasjon |
Token for samtykke til innhenting av skattegrunnlag |
| |
|
Skatteetatens fagsystem |
Utlevering skattegrunnlag |
| |
|
Skatteetatens fagsystem |
Skattegrunnlag |
| |
|
Skatteetatens fagsystem |
Token for samtykke til innhenting av skattegrunnlag |