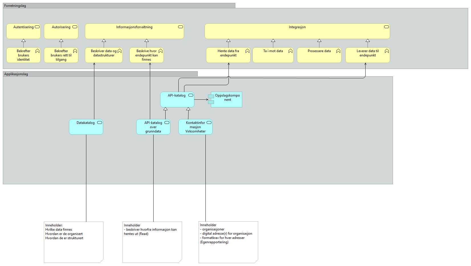
| Datakatalog | |
| API-katalog over grunndata | |
| API-katalog | |
| Oppslagskomponent | |
| Kontaktinformasjon Virksomheter | |
| Autentisering | |
| Autorisering | |
| Integrasjon | |
| Informasjonsforvaltning | |
| Bekrefter brukers identitet | |
| Bekrefter brukers rett til tilgang | |
| Leverer data til endepunkt | |
| Beskriver data og datastrukturer | |
| Beskrive hvor endepunkt kan finnes | |
| Hente data fra endepunkt | |
| Prosessere data | |
| Ta i mot data | |