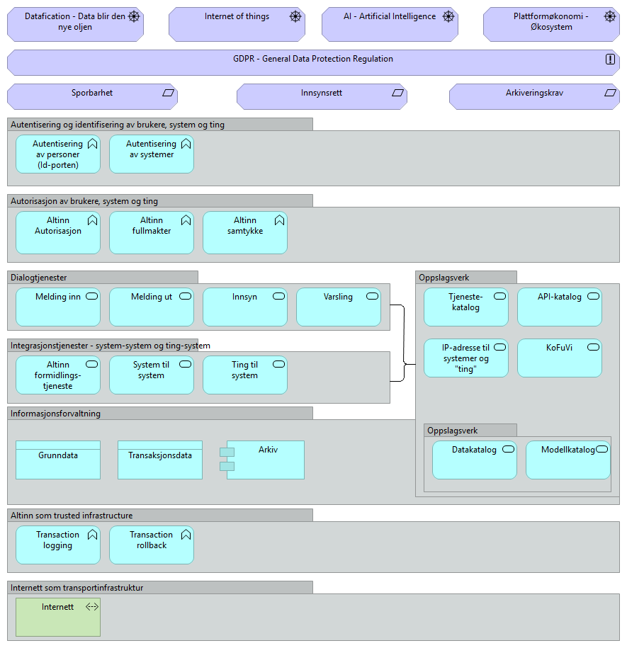
| Transaction rollback | |
| Transaction logging | |
| Grunndata | |
| Transaksjonsdata | |
| Arkiv | |
| Datafication - Data blir den nye oljen | |
| Internet of things | |
| AI - Artificial Intelligence | |
| Plattformøkonomi - Økosystem | |
| GDPR - General Data Protection Regulation | |
| Sporbarhet | |
| Innsynsrett | |
| Arkiveringskrav | |
| Autentisering av personer (Id-porten) | |
| Autentisering av systemer | |
| Altinn Autorisasjon | |
| Altinn fullmakter | |
| Altinn samtykke | |
| Altinn formidlings-tjeneste | |
| System til system | |
| Ting til system | |
| Internett | |
| Tjeneste-katalog | |
| API-katalog | |
| KoFuVi | |
| IP-adresse til systemer og "ting" | |
| Modellkatalog | |
| Datakatalog | |
| Melding inn | |
| Melding ut | |
| Innsyn | |
| Varsling | |