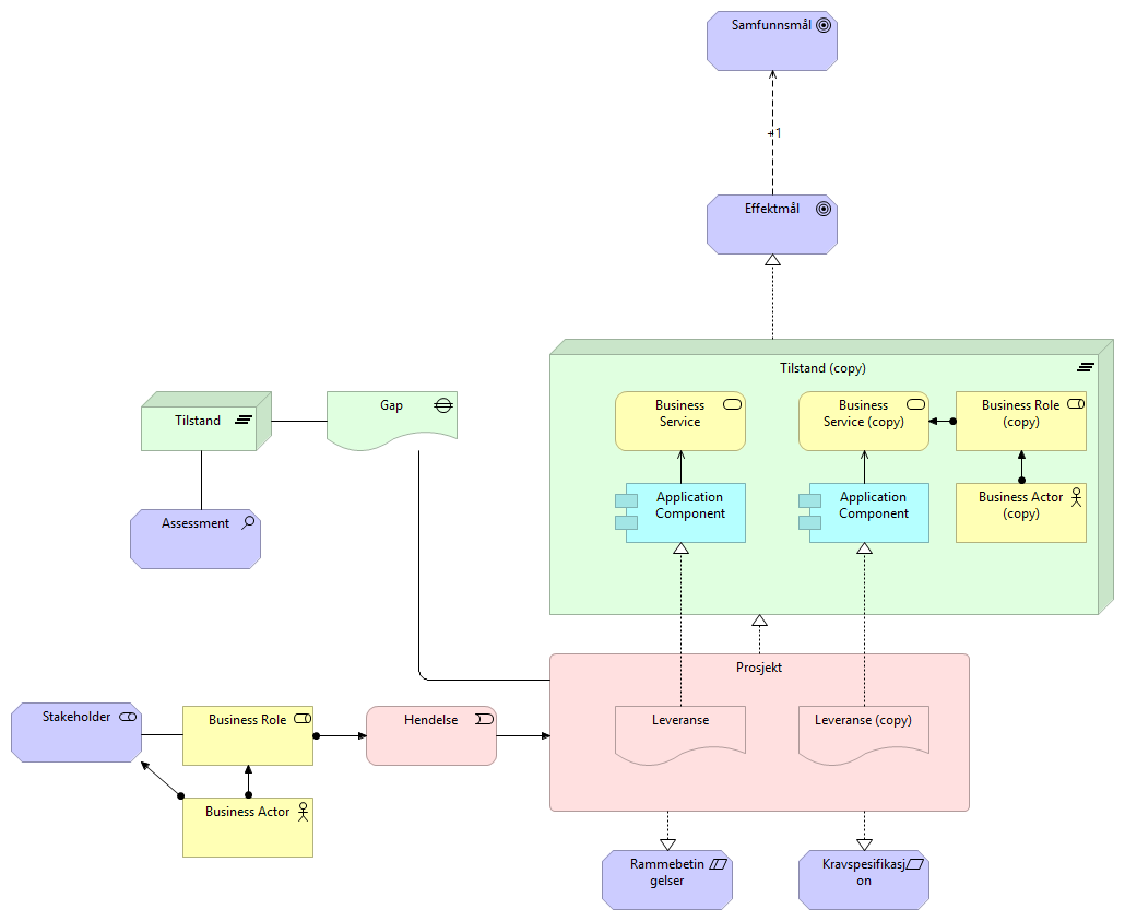
Mal for prosjektmodell
(
)
Samfunnsmål
Kravspesifikasjon
Rammebetingelser
Prosjekt
Leveranse
Leveranse (copy)
Hendelse
Tilstand
Gap
Business Actor
Business Role
Tilstand (copy)
Application Component
Business Service
Business Service (copy)
Application Component
Business Actor (copy)
Business Role (copy)
Effektmål
Assessment
Stakeholder