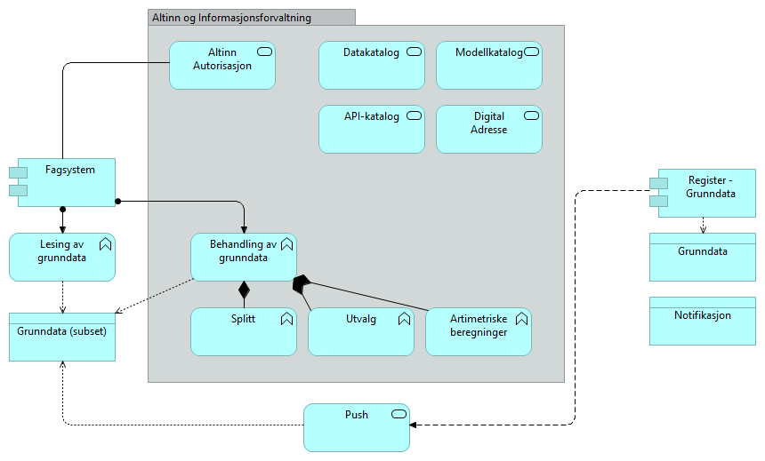
Distribuering av grunndata
(
)
Register - Grunndata
Modellkatalog
Digital Adresse
Datakatalog
Altinn Autorisasjon
Behandling av grunndata
Artimetriske beregninger
Utvalg
Splitt
API-katalog
Fagsystem
Notifikasjon
Grunndata
Grunndata (subset)
Push
Lesing av grunndata